Dulux
Consumer and trade painter user experience redesign
| Product | Responsibility |
|---|---|
| Find a painter | End-to-end product design |
| Duration | Year |
|---|---|
| 18 Months | Feb 2024 to Oct 2025 |
Problem statement
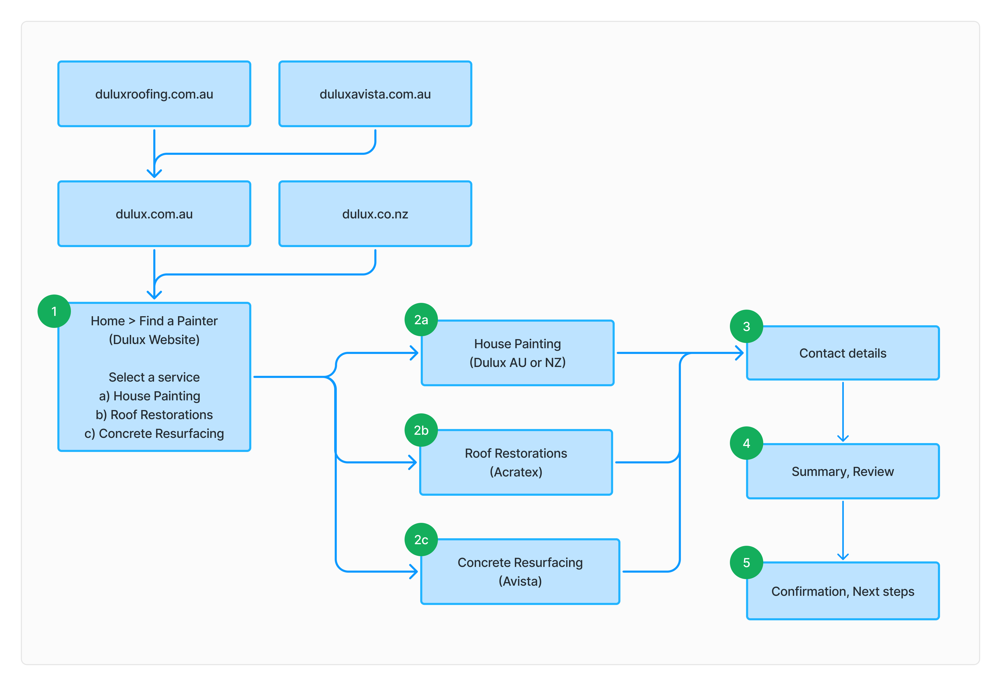
The initial version of Dulux Find a painter was launched in 2023. Dulux Find a painter connects consumers with accredited painters. Consumers would complete a basic online form providing their location and painting needs. Dulux systems would match the location and painting needs with the services and service areas accredited painters had provided Dulux when they were onboarded to the Dulux accreditation program.
House painting, Roof restoration and transformation, and Concrete resurfacing are separate businesses operating within the Dulux group, and painters and applicators can be accredited across each business. Each business has a different number of accredited painters or applicators servicing Australia and New Zealand. Skill sets and the location of Painters and applicators within each business vary and are spread across Australia and New Zealand.
Following the success of the initial launch, Dulux Find a painter program wanted to:
- Increase the number of accredited painters and applicators joining the Dulux Find a painter program.
- Improve the matching algorithm to provide better matches between consumers and accredited painters and applicators.
- Enhance the user experience for both consumers and accredited painters and applicators.
Design process
Prior to my commencement, Dulux had employed the skills of a digital agency to conduct user research with consumers and painters. Prototype testing was the chosen user research method with consumers, testing two different versions of the consumer form, whilst interviews were conducted with accredited painters. Insights, findings, and recommendations provided the foundation for my design process.
Collaborating with the business analyst, and marketing automation developer we began documenting the current business rules, flows, and email templates for consumers and painters in Atlassian Confluence. As a team we also met with stakeholders from each business to clarify and identify new rules and needs. Understanding current state and insights from user research I explored future state flows and information architecture in Miro.
Sharing my user experience vision for future state flows and information architecture with stakeholders and the product owner I then explored low-fidelity options in Figma for the consumer form. Design systems for consumer facing forms, and for painters in Trade Direct sped up the discovery process of the project.
The discovery process for the consumer form identified a multi-step image based web form was best positioned to enable fast selection and clear communication of painting needs for consumers. Collaboration with developers identified the multi-step form would suit development as business logic could be added within specific steps to meet business needs.
Towards the end of the discovery phase I prepared and supplied flow diagrams, screen exports, and prototypes of specific flows and features so that the team could include them in presentations to business and executive demonstrations.
To finalise the discovery phase, I participated and presented designs and flows in a series of consultation workshops with the IT integration team, offshore development team, marketing specialists, and business owners. Discovery artefacts were used to secure executive approvals and capital funding, the development phase was planned with agreed timelines from the offshore development team.
As the sole UX designer collaborating with the development team and testing team, I leveraged design systems for each platform (Consumer website, Dulux Trade App, Dulux Trade Web) to design and handover all future state screens, flows, states, and components in a three week sprint program with the offshore development partner. As screens and features were deployed in test environments by developers I tested and documented differences between design artefacts and developed screens or features.
Results
In June 2025, Find a painter across three business units and consumers was launched. In all, I delivered screens and flows:
- 3 multi-step form experiences for consumers
- Dulux Trade App experience for painters, and
- Dulux Trade Web experience for painters.
Learnings
Dulux is a group of complex businesses with a high number of stakeholders, and are leaders in their industry. My learnings from this:
- Business needs are generally met by user needs
- Future state of a product can cause anxiety across business units
- Design systems are provide speed and are crucial for large complex business
- Reusable design artefacts help project leaders communicate future state questions
- Business process dictates user experience
- UX is a visual communication profession.